2020-12-19 22:27 | 来源:观察者网 | | [汽车] 字号变大| 字号变小
奔驰公司的该等广告不仅歪曲使用了艾弗森先生的姓名和肖像,还通过强调艾弗森先生的体貌、出身背景特征来吸引公众注意奔驰公司对自身产品特征的渲染,以实现非法牟利目的。...
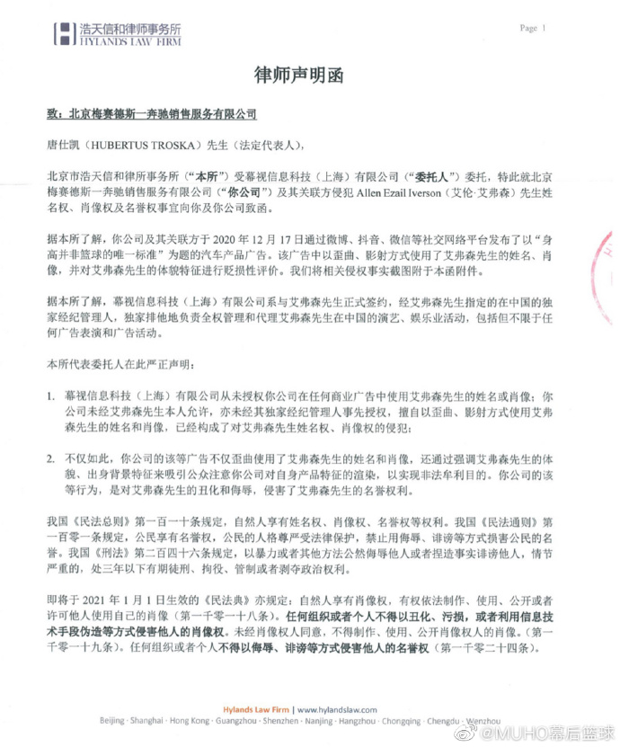
(观察者网讯)日前,奔驰发布了一条以“身高并非篮球的唯一标准”为主题的广告,但因为疑似碰瓷前NBA球星艾弗森而引发争议。12月18日,艾弗森在中国的独家经纪管理人(@MUHO幕后篮球)委托律师事务所向奔驰公司发律师函,质疑奔驰广告侵害艾弗森姓名权、肖像权及名誉权,要求奔驰删除广告并道歉赔偿。
律师函称,北京梅赛德斯一奔驰销售服务有限公司及其关联方于2020年12月17日通过微博、抖音、微信等社交网络平台发布了以“身高并非篮球的唯一标准“ 为题的汽车产品广告。该广告中以歪曲、影射方式使用了艾弗森先生的姓名、肖像,并对艾弗森先生的体貌特征进行贬损性评价。

本文图片全部来自@@MUHO幕后篮球
艾弗森中国独家经纪管理人从未授权奔驰公司在任何商业广告中使用艾弗森先生的姓名或肖像;奔驰公司未经艾弗森先生本人允许,亦未经其独家经纪管理人事先授权,擅自以歪曲、影射方式使用艾弗森先生的姓名和肖像,已经构成了对艾弗森先生姓名权、肖像权的侵犯。
不仅如此,奔驰公司的该等广告不仅歪曲使用了艾弗森先生的姓名和肖像,还通过强调艾弗森先生的体貌、出身背景特征来吸引公众注意奔驰公司对自身产品特征的渲染,以实现非法牟利目的。奔驰公司的该等行为,是对艾弗森先生的丑化和侮辱,侵害了艾弗森先生的名誉权利。

律师函要求奔驰公司应立即删除公司或公司关联方在各线上、线下媒体及各社交网络平台上发布的前述涉及艾弗森先生的广告及其相关内容,停止一切侵权行为并防止侵权损害后果扩大;要求奔驰公司及关联方向艾弗森先生作出公开道歉,消除影响、恢复艾弗森先生的名誉。
律师函称,奔驰公司在收到本函后五(5)日内向本所回函以表示对本函要求的接受和认可,并赔偿艾弗森先生及委托人由于你公司及其关联方侵权行为所遭受的损失。
艾弗森中国独家经纪管理人已授权律师搜集、固定相关证据。如果奔驰公司及公司关联方在本函所载日期起的五(5)日内未能满足上述要求,律师事务所将根据委托人的指示立即诉诸进-步的法律教济手段,追究所有侵权人的全部法律责任。


《电鳗快报》
热门
相关新闻