2021-01-04 20:09 | 来源:券商中国 | | [券商] 字号变大| 字号变小
这些券商收到监管处罚决定的时间均为2020年7月份左右,据当前已过去数月,受罚券商大概率已经完成整改,加大合规监管力度......

2020年最后一日,监管密集挂出多份罚单,剑指券商分支机构的内控违规事项。
内控不合规素来是券商受罚的重灾区,证券行业上万个分支机构在日常合规经营中直面较大的合规管理压力。2020年12月31日,山东证监局一口气公布了针对中信证券(17.54,0.06,0.34%)(山东)、方正证券、中泰证券等多家券商分支机构及从业人员的罚单。
其中,中信证券(山东)及其辖区营业部从业人员就收到了3份罚单,山东证监局指出该分支机构存在从业人员“代客炒股”、营业部柜台人员兼任风控岗工作职责、返还客户佣金等七项违规情形。山东证监局要求中信证券(山东)认真整改,对相关责任人内部问责。
值得注意的是,这些券商收到监管处罚决定的时间均为2020年7月份左右,据当前已过去数月,受罚券商大概率已经完成整改,加大合规监管力度。
中信证券(山东)收责令改正监管函
2020年12月31日,山东证监局公示了2020年7月份对中信证券(山东)下达的责令改正的行政监管措施。

山东证监局指出,中信证券山东分公司及其下辖的潍坊鸢飞路证券营业部共存在七大问题,一是辖区证券营业部向监管报送合规自查材料中个别事项表述不实,公司未对相关不实内容进行更正。二是未对下属证券营业部员工接受客户委托买卖证券行为进行有效监控和处理。
剩余五项违规事项均出自鸢飞路营业部,分别为该营业部柜台人员兼任风控岗工作职责;营业部员工存在返还客户佣金的情形;营业部印章管理存在问题;营业部员工张某涉嫌犯罪;以及山东分公司未对鸢飞路营业部客户回访对象非客户本人以及回访录音反映的涉嫌违法违规线索进行核实。
山东证监局认为,上述情况反映出该分公司未对分支机构报送材料的真实性和准确性认真审核,对分支机构内部控制及合规管理存在问题,依据《证券公司监督管理条例》等相关规定,决定对中信证券(山东)采取责令改正的行政监管措施。
监管要求中信证券(山东)认真进行整改,对相关责任人进行内部问责,并于当年8月31日之前向监管提交书面整改报告,其中应包含对辖区分支机构员工代客操作证券账户监控和处理事项整改效果的自我评价。
从业人员“违规炒股”被罚
在中信证券(山东)收到监管罚单的同日,该公司下辖营业部有两名从业人员分别收到了监管的警示函。
其中一张警示函是潍坊鸢飞路证券营业部王亚菲,该员工因在执业期间存在私下接受客户委托买卖证券的行为而被出具警示函。山东证监局指出,证券公司员工从事证券经纪业务营销活动,不得替客户办理账户开立、注销、转移,证券认购、交易或者资金存取、划转、查询等事宜。
另一个收到警示函的员工是中信证券(山东)济宁吴泰闸路证券营业部员工王延臣,他在执业期间接受客户指定交易内容委托,代客户王某操作证券账户。此外,还通过短信向第三人发送客户王某账户资产、持仓和交易情况等信息。监管要求该从业人员增强合规守法意识,合规执业,杜绝上述行为再次发生。
上述两名证券从业人员受罚的原因均是“待客炒股”,这是监管明令禁止的“执业红线”。新《证券法》就明确,证券交易场所、证券公司和证券登记结算机构的从业人员,在任期或者法定限期内,不得直接或者以化名、借他人名义持有、买卖股票或者其他具有股权性质的证券,也不得收受他人赠送的股票或者其他具有股权性质的证券。对于任何人在成为前款所列人员时,其原已持有的股票或者其他具有股权性质的证券,必须依法转让。
虽然当下已有多家公募基金、银行、第三方机构、券商等在推行基金投顾试点,但“代客理财”也依然是特定范围内针对某些理财产品才能通行的模式,在股票买卖层面上的“代客理财”尚不可行。
梳理各地监管罚单,违规炒股惨遭“重罚”的案例屡见不鲜。比如,2019年,证监会共下发136份行政处罚决定,其中从业人员炒股违规案件就有9起。2020年12月份,江苏证监局公布的行政处罚决定书显示,浙商证券江苏分公司总经理助理苏某明由于私下接受客户的委托买卖证券,且被监管认定为“严重不配合调查”,苏某明最终被江苏证监局处以警告及30万元罚款。
方正证券、中泰证券因内控不完善受罚
12月31当天,山东证监局还公示了年中对方正证券和中泰证券泰安分公司下达的行政监管措施。
其中,方正证券济南分公司总经理许峰在任职期间兼任其他企业法人,违反了《证券公司董事、监事和高级管理人员任职资格监管办法》第三十七条“证券公司高管人员和分支机构负责人…不得在其他营利性机构兼职。。。”的规定,反映出该公司内部控制不完善。据此,山东证监局对方正证券下达了责令改正的监管措施。

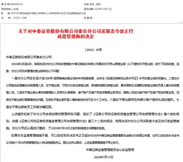
中泰证券泰安分公司也因七项违规事项被下达责令改正的处罚函,该分公司多项违规行为与中信证券(山东)类似,比如营业部印章管理存在问题、营业部前员工涉嫌犯罪等。

《电鳗快报》
热门
相关新闻