2021-08-26 14:30 | 来源:上海证券报 | | [上市公司] 字号变大| 字号变小
隆越控股与真视通原控股股东、实控人王国红等5人签署《股权转让协议》,交易价格为4.47亿元。

面对愈演愈烈的“内斗”,真视通(11.770,-0.06,-0.51%)的控股股东隆越控股率先出手增持1.05%股份,缩小了与公司原实控人、现一致行动人王国红持股比例的差距。
8月25日晚间,真视通发布公告称,公司于当天收到控股股东苏州隆越控股有限公司(以下简称“隆越控股”)出具的《关于增持股份超过1%的告知函》,隆越控股指定林泽添于8月23日至8月25日通过集中竞价方式增持公司股票220万股,占公司总股本的1.05%。

与此同时,公司公告称,深交所上周下发的两份关注函涉及的问题需要向多方获取核实并确认,申请延期至9月1日回复。
“压哨”增持
从时间节点上看,本次隆越控股的增持可谓“压哨”。
2019年8月30日,隆越控股与真视通原控股股东、实控人王国红等5人签署《股权转让协议》,交易价格为4.47亿元。
双方约定,隆越控股受让转让方合计持有的11.78%公司股份,并与王国红签署《表决权委托协议》,后者将其剩余持有的14.59%股份所对应的表决权全部委托给隆越控股行使,直至王国红减持完毕其所持公司股份为止。
次日,真视通发布《详式权益变动报告书》,隆越控股在报告书中承诺,基于对上市公司未来发展前景的信心,拟在12个月内通过包括但不限于集中竞价交易等方式增持不低于公司总股本2%的股份。
隆越控股在上述承诺期内并未实施增持计划。对此,隆越控股解释称,自作出增持承诺事项后积极筹措增持资金,由于新冠疫情影响,国内市场环境、经济环境和融资环境发生了较大变化,致使增持计划的实施遇到困难。
“对上市公司未来发展前景的信心”不变的隆越控股随即变更增持承诺,将增持主体变更为隆越控股或其关联方或其指定方,承诺增持期间延期至今年9月21日止。

迟迟未见增持动作的隆越控股,终于在与王国红一方的“内斗”升级中动手了。
在上周五(即8月20日)晚间,真视通公告王国红所持9.06%股份被司法冻结后,隆越控股指定方林泽添于8月23日至25日的三个交易日内以集中竞价方式增持公司股票220万股,占公司总股本的1.05%。若以真视通三个交易日平均收盘价11.6元/股计算,耗资约为2552万元。本次增持后,隆越控股和林泽添合计持股比例上升至12.83%,逼近王国红的14.6%,双方差距仅为1.77个百分点。

可以预期,承诺增持不低于2%股份的隆越控股方面仍有继续增持的可能。
“抽屉协议”再引纠纷
随着一份“秘而不宣”的《承诺函》在公告中浮出水面,隆越控股和王国红一方针锋相对,火药味越发明显。
8月20日,真视通公告称,隆越控股之一致行动人王国红所持9.06%股份被司法冻结,原因是隆越控股向法院提起了诉讼,要求王国红一方按照相关承诺内容向隆越控股无偿质押部分公司股份。
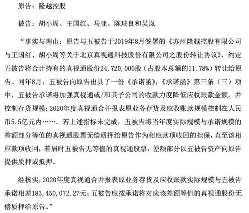
公告显示,2019年,王国红一方与隆越控股签署《股权转让协议》时,还签订一份未披露过的《承诺函》,对2019年至2021年的各年度真视通合并报表范围的原业务的净利润、累计营收、应收账款和存货规模、坏账损失等作出业绩承诺和补充措施。其中,王国红一方承诺2019年真视通合并报表原业务存货及应收账款总规模比2019年度下降20%,2020年度控制总规模在5.5亿元内,2021年进一步控制到5亿元内。若上述指标未完成,王国红一方将差额部分等值的真视通股票或资产质押给隆越控股作为担保,直至相应款项收回。

实际情况是,2020年,真视通合并报表的原业务存货及应收账款实际规模与承诺规模相差1.83亿元,因而隆越控股认为王国红一方应按承诺内容向其无偿质押差额等值的真视通股份。另一方面,由于隆越控股尚余1.29亿元股权转让款未支付,王国红一方在2020年9月向法院提起诉讼并司法冻结隆越控股所持有的9.06%真视通股份。
相互起诉并被司法冻结同样比例的股份,隆越控股与一致行动人王国红的关系危如累卵。
深交所下发关注函,要求公司补充披露上述《承诺函》出具背景、具体时间和内容,并说明是否属于应披露事项,以及股东纠纷对生产经营、控制权稳定性等是否产生重大不利影响。
值得关注的是,深交所的另一份关注函要求公司董事马亚及独立董事吕天文进一步说明在董事会议上,对公司财务管理制度、公司货币资金管理制度和公司印章管理制度三项议案分别投出反对票和弃权票的详细原因。
2019年隆越控股入主真视通时,马亚和吕天文已是原董事会成员。其中,吕天文自2017年8月起担任公司独立董事至今;马亚自2000年5月加入真视通,2011年8月起担任公司董事兼副总经理,是前述股权转让方和业绩承诺人之一。
事实上,真视通的“内斗”早有预兆。去年真视通董事会在审议隆越控股提交的《增持承诺变更函》时,包括吕天文在内的两名董事投出弃权票。

《电鳗快报》
热门
相关新闻